CONTACT ME

Philip M. Sutherland

Email:    philipsutherland@msn.com

Portfolio:    www.philipmsutherland.com

LinkedIn:    Philip M. Sutherland

Twitter:    @PhilMSutherland

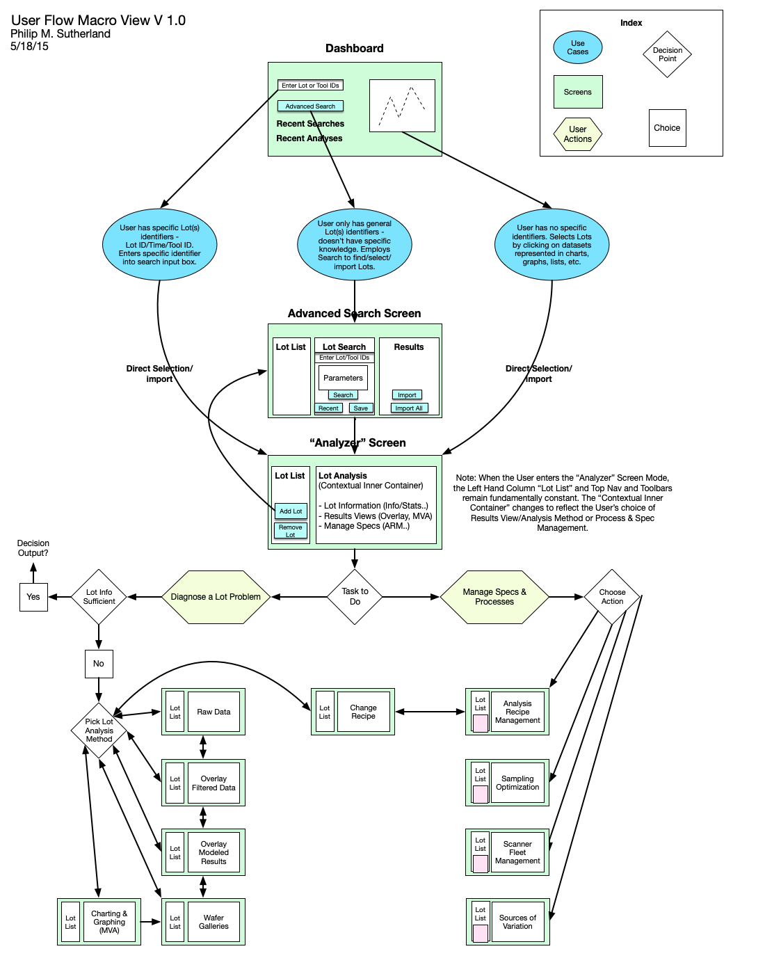
Example Flow Diagram