Layer3 TV, Inc.

I was an early team member and first designer for the next-generation consumer cable TV startup Layer3 TV, Inc., which was acquired by T-Mobile in 2018. I created the original Information Architecture for the service and was a primary contributor to the visual and interaction design. I also helped conceive and build a user experience driven by predictive analytics, a multi-device interaction strategy, and a voice-based, Conversational UI. Our team earned 25 patents for its design and technical work.


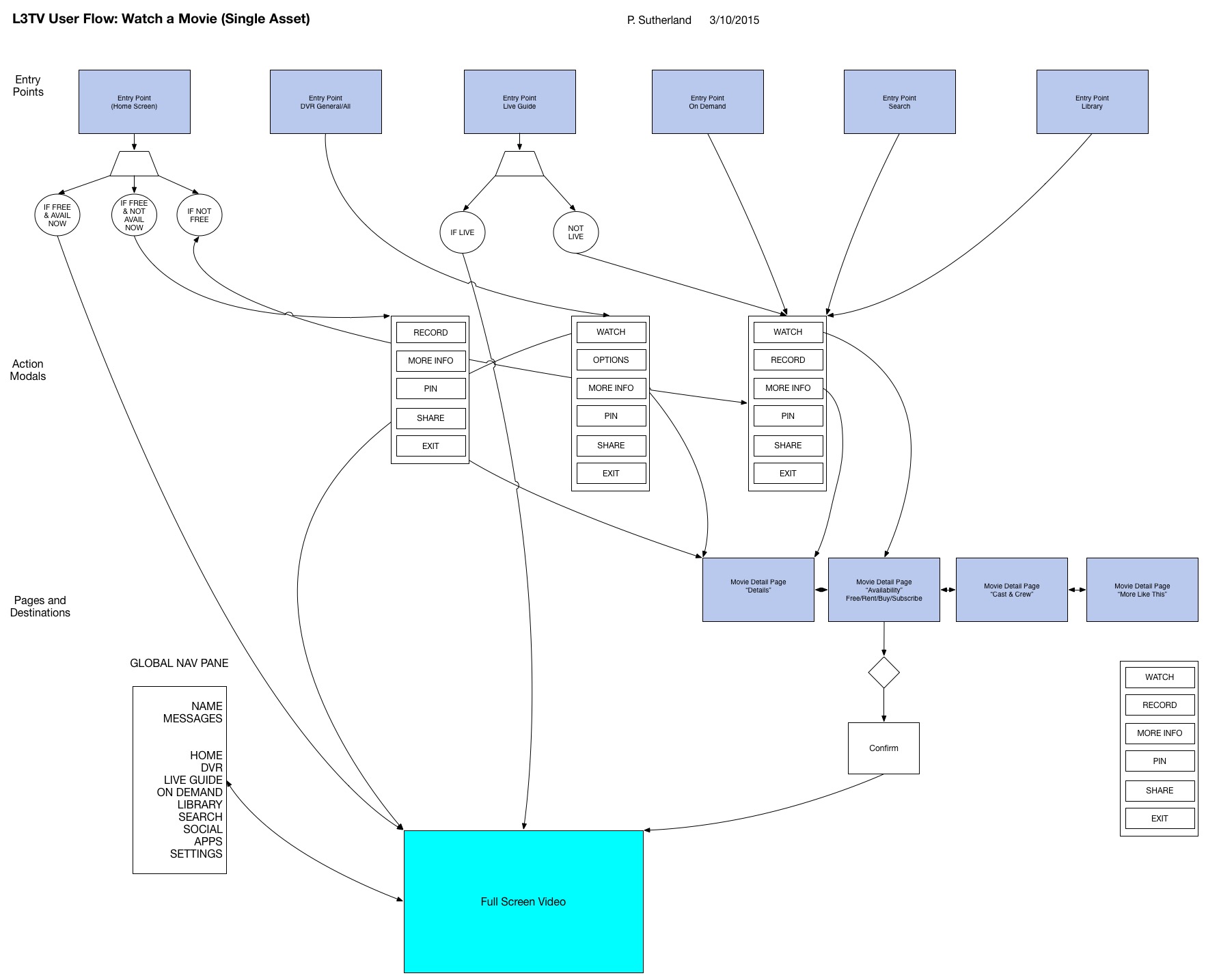
My contributions to the Layer3 TV design function included a number of additional and fundamental efforts. I introduced User Experience principles and practices to a team of non-designers, working to establish a user-centric product development process. I helped conceive and communicate, via application maps, flow diagrams, mockups and wireframes, a unifying structure for the service. To support the multi-device capabilities of the Layer3 TV system, I created a framework defining user touchpoints, distinguished by contextual characteristics. These included a user's device, time, place, social setting, and attention, among others. I helped design the service's physical products, notably the remote control, and ensure user experience consistency between the virtual and the tangible.


I often use a wide range of tools and techniques on a design project, from whiteboarding and sketches to high-fidelity comps. A project should employ design best practices, but I choose the tools and techniques that will best enable the product team to meet the user and business goals, rather than imposing a method or tool. Here are several examples of my early discovery and conceptual work at Layer3 TV, including high-fidelity Photoshop comp, detailed sketches and whiteboarding from early architectural work.